73882必赢欢迎光临
首页
必赢官网
机构设置
师资队伍
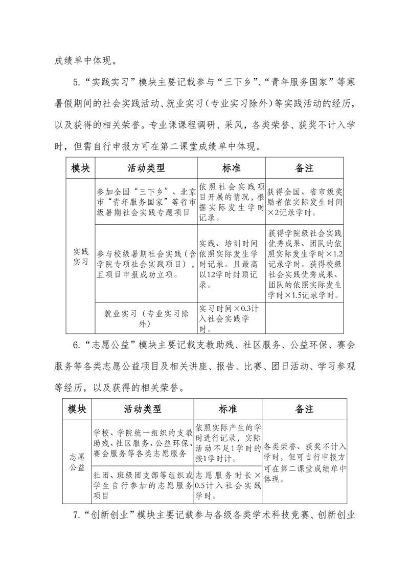
本科教育
研究生培养
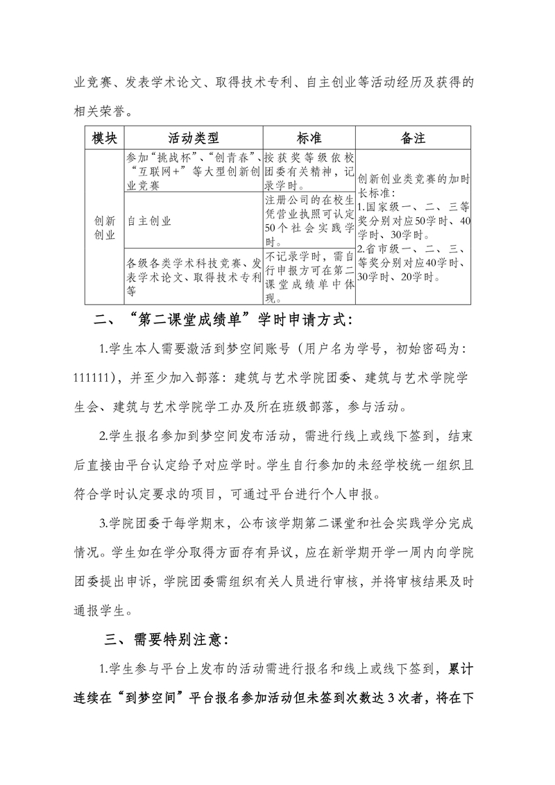
学科建设与科研
党建工作
学生工作
International Education
院长书记信箱
学院新闻
今天是:2015年3月4日 星期三 欢迎光临73882必赢欢迎光临!
学生工作
当前位置:
首页
>>
学生工作
>>
正文
建艺团发〔2018〕16号--73882必赢欢迎光临“第二课堂成绩单”学分(学时)认定细则(试行)
来源:
发布时间:
2019-05-24 09:54:52
阅览次数:
【
打印
】 【
关闭
】